首页
就业新闻
就业指导
职业生涯指导
就业指导课
就业典型
就业政策
就业服务
企业招聘服务
学生就业服务
就业指导服务月
招聘信息
机械工程学院
船舶工程学院
电气工程学院
经济管理学院
信息工程学院
建筑工程学院
汽车工程学院
财会金融学院
就业调查
职业测评
就业调查
在线咨询
常见问题
我要咨询
咨询电话
当前位置:
首页
>
就业政策
>
正文
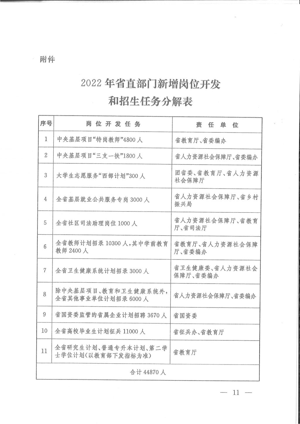
江西省人民政府办公厅关于切实做好我省2022届高校毕业生就业创业工作的通知
【来源: |更新时间:2022/05/23 21:09:10 】
关闭
打印